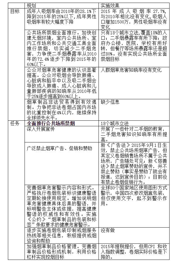
图为中国烟草控制规划(2012-2015年)目标与实施效果
国际专业组织对我国控烟的外部评价
2015年4月,美国癌症协会和世界肺健基金会联合发布第五版《烟草版图(Tobacco Atlas)》,介绍了全球烟草流行的规模,烟草对健康、贫困和环境的影响等。《版图》显示,目前在全球15岁以上的人群中,约有8.2亿男性吸烟者以及1.76亿女性吸烟者。中国约有男性吸烟者2.64亿,约占全球男性吸烟者的1/3;有女性吸烟者1200万左右,仅次于美国位居全球第二位。2014年全世界范围消费了5.8万亿支卷烟,卷烟消费量仍在上升。中国消费的卷烟量位居世界第一,占全世界消费量的44%,其消费量比其他前29位国家的总和加起来还多(见表5)。在1980-2013年期间,中国卷烟消费量增长最快,也位居世界各大地区之首(见图1),反映了中国人富裕起来之后政府未能及时控烟,其背后是付出巨大的健康损失代价!
图为卷烟消费量最大的前10个国家(2014) 数据来源:烟草版图(第五版)
烟草已经成为世界第一大无形杀手。2017年1月,世界卫生组织和美国癌症协会发布《烟草与烟草控制经济学》研究报告,指出全球范围内每年有约600多万人因吸烟死亡,因吸烟导致的健康方面的花费每年高达1万亿美元。在20世纪,烟草已造成1亿人死亡,如果现有烟草流行趋势得不到控制,21世纪将有10亿人死于烟草相关疾病。中国已经成为世界最大死亡之国,每年约有138.4万人死于烟草相关疾病,约占世界总量的1/4。烟草也是中国第一大无形杀手。
《烟草版图》指出,与其他国家相比,中国控烟在卷烟消费、烟草包装的图形警示、全面禁止烟草广告、促销和赞助以及提高烟草税收方面都比较落后。中国烟草包装警示标识仅为文字,面积仅为烟盒面积的30%,澳大利亚作为最佳实践国家,图文警示比例达到83%,使用了全警示(平装)烟;中国烟草消费税仅占烟草价格的49%,而世界卫生组织的参照标准为75%。《版图》同时指出,烟草控制政策是提升国民健康水平最好的投资。根据世界卫生组织估算和建议,中国人每人每年花费不到0.8元,就够支付控烟政策方面的4项“最佳实践”,包括增加烟草税收,实施无烟法律,全面禁止烟草广告、促销和赞助,以及烟草制品包装印上大幅图形警示。这是典型的“花小钱,办大事”,即利用社会主义制度的优势,办好全国人民健康的大事。
烟草使用是我国最主要的健康危险因素之一。根据世界卫生组织“全球疾病负担(GDB)”2013年的研究,2010年我国导致疾病负担的危险因素依次是高血压、吸烟、低水果饮食、空气颗粒物污染和室内空气污染。也就是说,吸烟是比雾霾危害更严重的健康杀手,但由于其危害的隐蔽性和长期性,并没有引起中国政府的高度重视和亲自过问。伴随工业化、城镇化、老龄化进程加快,我国慢性病发病人数快速上升。2012年慢性病导致的死亡已经占到我国总死亡的85%,导致的疾病负担已占总疾病负担的70%。控烟恰恰是控制各种慢性病流行最重要、最有效的措施,也是提高国民健康素质,建成全面小康社会的基本保障。
总之,无论是从国内还是国际评估来看,从目标一致法的角度,客观评价“十二五”期间我国控烟效果,没有实现“全面推行公共场所禁烟”的目标,堪称“不及格”。烟草仍在全国范围内大流行,已经给我国带来巨大的健康、经济及社会损失。控烟不力也严重影响了中国在国际上的形象,也不利于推动全球控烟运动的发展。

1951年,我从复旦大学教育系毕业,怀着育人梦想走上讲台。“十五五”规划建议印发后,其中“办好人民满意的教育”部分,我翻来覆去读了好多遍。而今,我们要去激发、开掘、提炼、升华这些宝贵基因,将其铸成教师每个人的行动指南。
【“十五五”我所思·我所盼】王振洪:期待职教更好赋能高质量发
我对职业教育的认识,也在身边一个个年轻人身上得到印证:机器人专业有位同学接连夺得中高职国赛一等奖,如今已扎根航空制造第一线;面向“十五五”,我对高技能人才培养怀有三个真切期待: 期待“体系全贯通”,打造成长“直通车”。