点击右上角
微信好友
朋友圈

请使用浏览器分享功能进行分享

各区人力资源和社会保障局、财政局、国资委、总工会、工商联,经济技术开发区社会事业局、财政审计局,各有关单位:
中国特色企业新型学徒制是当前我国推行终身职业技能培训制度、加强技能人才队伍建设的重要内容,对提高就业质量、促进和稳定就业,弘扬工匠精神、提升技术工人待遇和地位具有重要意义。为贯彻落实人力资源社会保障部、财政部、国务院国资委、中华全国总工会、全国工商联共同印发的《关于全面推行中国特色企业新型学徒制加强技能人才培养的指导意见》(人社部发﹝2021﹞39号),我们研究制定了《北京市全面推行中国特色企业新型学徒制加强技能人才培养实施方案》,现印发各单位,请认真执行。
请各区人力资源社会保障部门会同财政、国资监管部门、总工会及工商联,加强组织协调,统筹各方资源,强化指导监督,巩固首都特色培养模式,进一步提高技能人才培养质量,全面推进中国特色企业新型学徒制工作。
本通知自发布之日起执行,《关于印发〈北京市全面推行企业新型学徒制实施方案〉的通知》(京人社能发〔2019〕128号)同时废止。
附件:北京市全面推行中国特色企业新型学徒制加强技能人才培养实施方案
北京市人力资源和社会保障局 北京市财政局
北京市人民政府国有资产监督管理委员会 北京市总工会
北京市工商业联合会
2022年5月27日
附件
北京市全面推行中国特色企业新型学徒制
加强技能人才培养实施方案
为全面推进中国特色企业新型学徒制工作,根据人力资源社会保障部 财政部 国务院国资委 中华全国总工会全国工商联《关于印发<关于全面推行中国特色企业新型学徒制加强技能人才培养的指导意见>的通知》(人社部发﹝2021﹞39号)文件精神,结合我市实际情况,制定本方案。
一、总体要求
以习近平新时代中国特色社会主义思想为指导,全面贯彻落实党中央、国务院决策部署,按照市委市政府关于加强技能人才培养的要求,坚持以北京城市总体规划对技能人才的需求为导向,围绕首都城市功能定位、产业转型升级和高质量发展主线,深化产教融合、加强校企合作,深入落实终身职业技能培训制度,全面实施企业新型学徒制,为本市产业升级和高质量发展提供技能人才支持。
(一)工作目标
健全政府引导、企业主体、校企合作的运行模式,完善本市中国特色企业新型学徒制培训(以下简称“新学徒培训”)体系,全面推行以“招工即招生、入企即入校、企校双师联合培养”为主要内容的新学徒培训模式,“十四五”期间培养学徒3万人次,中长期形成体系完备、成效显著的首都特色新学徒培训良好局面,畅通技能人才职业发展通道,提高本市技能人才总量中高技能人才占比,提升企业技术创新能力和企业竞争力。
(二)工作原则
----部门联动、合力推进。市人力资源社会保障部门、财政部门、国资监管部门、总工会及工商联成立联合工作组,共同完善实施方案,形成工作合力。建立工作会商制度,定期汇总通报工作情况,研究解决问题,共同推进新学徒培训创新发展。
----统一平台、属地管理。依托市级企业新型学徒制信息管理平台,实施全过程闭环管理,开展市级急需紧缺职业(工种)目录和培训机构目录动态管理;按照属地管理原则,新学徒培训由各区人力资源社会保障部门会同财政部门、国资监管部门、总工会及工商联共同组织实施。
----高端引领、提质培优。充分发挥技能大师、劳动模范、技术能手等师资优势,弘扬劳动精神、劳模精神、工匠精神,通过大师带徒、名师带徒,提高学徒培养质量,提升技术技能等级。
二、参与主体
(一)培养对象。学徒应为签订1年及以上劳动合同,并在本市缴纳社会保险的企业技能岗位新招用和转岗人员,或企业结合生产实际自主确定的人员(含在企业技能岗位工作的劳务派遣人员)。
(二)培训主体。本市各类企业为培训主体,承担新学徒培训主要职责。企业应重视技能人才队伍建设,培训制度和技能人才激励机制健全。优先支持符合首都“四个中心”建设产业发展方向的企业开展培训,企业培训职业(工种)应不在北京市新增产业禁止和限制目录范围内。
(三)培训机构。企业在新学徒培训中应根据自身情况,选择与职业院校、民办培训机构或企业培训中心等培训机构合作。承担培训任务的机构,应具有独立法人资格,取得开展相应职业(工种)技能培训的办学许可或培训资质,各项管理制度健全;具备培训相应职业(工种)所必需的培训场所、教学设施设备和师资力量;具有开发培训方案、培训课程等教学资源的能力。企业培训中心培训条件,参照民办培训机构办学标准进行审核。
三、培训内容与方式
(一)培训内容。企业和培训机构应依据国家职业技能标准和行业、企业培训评价规范开展相应职业(工种)培训。积极应用“互联网+”、职业培训包等培训手段,结合生产实际创新培训方法,采用集中面授、网络教育、岗位指导等多种形式,开展通用素质、专业理论、技能实训课程培训,原则上可参照1:3:6的比例设置学时比例。加大企业生产岗位技能、数字技能、绿色技能、安全生产技能和职业道德、职业素养、工匠精神、质量意识、法律常识、创业创新、健康卫生等内容的培训力度。
通过企校双制、工学交替、双导师带徒等方式,培养中级(含)以上技术技能人才。培养期限原则上中级工为1年,高级工及以上为2年,特殊情况可延长至3年。
(二)培训方式
1.企校双制、工学交替,实施“双基地”培训。企业和培训机构应共同承担培训任务,工学交替联合培养学徒:在企业通过导师带徒、跟班见习、岗位实训等方式,提升学徒的岗位工作能力;在培训机构通过一体化教学等方式,系统、有针对性的开展专业知识学习、技能训练,进一步夯实理论知识、专业基础。中小微企业、子公司等培训人数较少的,可由相关部门或所属集团(总公司)等协调组织,协议委托一家优质企业承担培训任务。
企业应与学徒签订《企业新型学徒培训协议》,明确培训目标、培训内容与期限、培训考核标准、培训期待遇和学员义务等内容,同一批次同类职业(工种)可签订集体培养协议。企业应与培训机构签订《企业新型学徒培训合作协议》,委托培训机构承担相应培训任务,明确培训的方式、内容、期限、费用、双方责任等具体内容,保证学徒在企业工作的同时,能够在培训机构参加系统、有针对性的专业知识学习和相关技能训练。
2.加强师资培养,实施“双导师”带徒。企业和培训机构应建立满足学徒培养需求的企校“双导师”队伍,选择企业优秀技能人才和培训机构的优秀专兼职教师承担培训任务。发挥国家级和市级技能大赛获奖者、技术能手、劳动模范、技能大师工作室等作用,通过开发培训方案、技能比武、专题培训等方式,提升导师培训能力。
企业导师应具备实践操作指导能力,并满足下列条件之一:具有1年以上与指导岗位相关的实践经验;具备相关职业(工种)高级工及以上职业资格(职业技能等级)或中级及以上专业技术职务;本企业认定的技术骨干。
培训机构教师应具有课程开发和教学经验,具备相应的专业理论基础和操作技能,并满足下列条件之一:专业教师为“一体化”或“双师型”教师;从事教学工作不少于2年;具有相关职业(工种)高级工及以上职业资格(职业技能等级)或中级及以上专业技术职务。
导师应身心健康,具有良好的职业道德、较强的工作责任心和沟通表达能力。
3.开展考核评价。学徒培训期满,企校应联合对学徒进行考核评价,培训考核合格的,核发技工院校毕业证书(与技工院校联合培养的)或企业新学徒培训合格证书。参加技能等级认定(鉴定)考核评价合格的,核发职业技能等级证书(或职业资格证书,专项职业能力证书,安全生产、特种作业操作证书等)(以下简称“职业证书”)。
(三)过程管理
1.实施实名制学籍管理和学分制管理。企业应制定新学徒培训期限、请销假、成绩考核、学籍异动等规定,对学徒实行实名制动态管理,为学徒建立学籍和培训档案,及时记录学徒各阶段学习情况,与培训机构共同对培训过程进行管理。鼓励企业、培训机构利用信息化手段记录新学徒培训过程,按规定做好培训现场照片、视频的拍摄、录制。
培训采取学分制和弹性学制。总学分由集中培训学分与岗位训练学分两部分构成,中级工不少于40学分,高级工及以上不少于80学分,每学分对应10课时,学徒修满规定学分完成培训。企校可共同建立与学分制配套的选课制度,合理确定比例,建立学分互认、学分奖励机制,健全教学质量评价与考核制度。
2.规范教材管理使用。培训教材的选用和编写应参照人力资源社会保障部《技工院校教材管理工作实施细则》,执行《关于加强我市企业新型学徒制教材建设工作的通知》等有关管理规定。企校应健全教材管理制度,规范教材使用管理,选好用好教材。教材选定后,由企业报属地人力资源社会保障部门存档。
3.动态调整培训目录。参照《国家服务业扩大开放综合示范区和中国(北京)自由贸易试验区建设人力资源开发目录》,结合企业行业、重点产业领域发展情况,对符合首都高精尖产业、生产生活服务业等急需紧缺人才需求的职业(工种),定期进行评估,形成急需紧缺职业(工种)目录。定期更新培训机构和急需紧缺职业(工种)目录,实行目录动态管理。
4.加强资金管理,开展绩效评价。对开展新学徒培训的企业按规定给予相应职业培训补贴,拨付给企业的补贴资金应纳入企业职工教育经费管理。市人力资源社会保障部门根据新学徒培训情况,聘请第三方审计机构,对企业的新学徒培训进行专项审计。按照《企业新型学徒制绩效目标评价指标体系》,市、区两级适时组织开展绩效评价,评价结论实行审计结果一票否决。
四、补贴资金保障
(一)列支渠道。所需补贴资金,从职业技能提升行动专账结余资金和就业补助资金中列支,优先使用职业技能提升行动专账结余资金。
(二)补贴标准。按普通、急需紧缺职业(工种)两种类别,分别建立中级、高级、技师、高级技师4个等级的培训补贴标准。具体补贴标准如下:

(三)补贴方式。开展急需紧缺职业(工种)目录内职业(工种)培训的,已纳入本市职业技能等级或职业资格考核评价范围的职业(工种),培训合格并取得相应职业证书的按标准全额补贴,培训合格未取得相应职业证书的按标准的85%补贴;对尚未纳入本市职业技能等级或职业资格考核评价范围的职业(工种),培训合格的按标准全额补贴;培训不合格者,不予补贴,并追回已预拨资金。开展普通类职业(工种)培训的,培训合格并取得相应职业证书的,按标准全额补贴;培训合格未取得相应职业证书的,按照补贴标准的85%补贴;培训不合格者,不予补贴,并追回已预拨资金。
(四)补贴资金拨付与使用。企业为学徒建立学籍后,按相应补贴标准预先向企业拨付50%补贴资金;培训工作完成后,按照实际参加培训人数及培训效果,拨付剩余资金。企业、培训机构要健全补贴资金管理制度,严格执行补贴资金管理有关规定和要求,提高资金使用效益;建立资金申请、使用专账和申领补贴人员相关信息台账,做好补贴资金材料存档工作,确保资金使用安全。
五、工作程序
企业、培训机构经上级主管单位同意后,按照“企业、培训机构申请→区人力资源社会保障部门审核→市人力资源社会保障部门复核汇总→企业学徒报名→区人力资源社会保障部门审核→建立学籍、开班培训→首次补贴申请拨付→考核评价→剩余补贴申请拨付”的程序组织培训,详细流程按照《北京市企业新型学徒制工作指导手册》相关要求进行。实施劳务派遣员工培训的企业,以实际用人企业为申报、培训主体,组织开展新学徒培训。
六、保障措施
(一)加强组织,积极引导。市、区两级人力资源社会保障部门、财政部门、国资监管部门、总工会及工商联要进一步提高思想认识,把全面推行中国特色企业新型学徒制作为实施职业技能提升行动、加强技能人才培养的重要内容,做好组织动员,细化操作流程,完善工作机制。建立工作组会商制度,加强组织协调,及时沟通情况,坚持问题导向,共同解决培训过程中出现的问题。充分发挥各单位资源优势,认真总结典型工作经验,巩固首都特色培养模式,加大宣传引导,不断扩大影响力和覆盖面。
(二)以评促训,提升质量。加快推进职业技能等级自主评价和社会化评价工作,鼓励企业建立健全技能人才评价和任用机制,明确评价标准,加大高级工以上高技能人才培养和评价工作,不断提升培训质量和等级。已实施技能人才自主评价的企业,可按规定自主开展技能等级认定。
(三)完善措施,强化激励。企业应为学徒提供必要的学习条件,保障学徒能够全程系统参加学习,确保出勤率,控制流失率;按照劳动合同法的规定支付工资,保障学徒在参加培训期间工资不得低于本市最低工资标准;制定职工提升职业技术技能水平的激励机制,鼓励企业建立学徒制奖学金、师带徒津贴(授课费、课时费),建立企业导师聘任制度,调动导师、学徒和管理人员的积极性。培训机构应履行合作协议相关内容,建立新学徒培训体系,开发课程资源,建设完善信息化学习管理平台,严密组织培训,与企业共同做好培训管理和考核评价。
(四)加强监管,及时纠错。各区人力资源社会保障部门会同企业的上级主管单位,负责对辖区内新学徒培训总体情况进行督导,通过视频检查、实地抽查等方式,加强过程管理,结合学徒制第三方审计和绩效评估,及时向企业和培训机构通报情况。出现未按计划开展培训、管理不规范、学员流失率高等情况的,区人力资源社会保障部门应会同相关企业主管部门及时约谈企业负责人;拒不改正的报市人力资源社会保障部门,进行停训、整改。出现骗取、套取补贴资金等情况的,由区人力资源社会保障部门按资金申请渠道追回违规所得资金,按原渠道退回;对发现的违规违纪问题线索,移交纪检监察等机构按职责查处,涉嫌犯罪的依法移送司法机关。
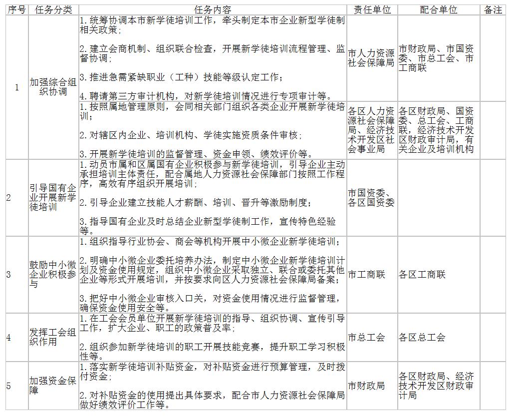
附件:全面推行中国特色企业新型学徒制加强技能人才培养实施方案任务清单
附件
全面推行中国特色企业新型学徒制加强技能人才培养实施方案任务清单

