点击右上角
微信好友
朋友圈

请使用浏览器分享功能进行分享

摘要:“教—学—评”一体化作为一种教学策略,希望教师将评价作为教学的一部分,在教学过程中以教学目标为评价标准,运用多种评价方法观察学生的行为表现和发展情况,同时,师生可以根据学生的发展情况调整教与学。小学科学的“教—学—评”一体化是在课程标准指导下,以核心素养为导向,设定真实的问题,在引导学生开展探究和实践过程中关注学生的真实表现,促进核心素养目标的达成。在小学科学课程中实现“教—学—评”一体化,需要做到:教科书设计要支持“教—学—评”一体化,教材资源要服务于“教—学—评”一体化,教学设计要围绕“教—学—评”一体化。随着技术的不断进步,“教—学—评”一体化采用的方法及其在教学过程中发挥的育人作用也要不断发展。
关键词:“教—学—评”一体化;小学科学教材;教学设计
本文目录结构
一、在小学科学中落实和发展“教—学—评”一体化是基本要求
二、小学科学课程如何实现“教—学—评”一体化
(一)教科书设计怎样支持“教—学—评”一体化
(二)教材资源如何服务于“教—学—评”一体化
(三)教学设计应围绕“教—学—评”一体化
三、小学科学“教—学—评”一体化的教学实践
(一)以终为始,把握教学评目标
(二)评价先行,预设目标达成的证据
(三)任务驱动,厘清教学发展路径
(四)教评同步,分析行为发展数据
作者简介:张军霞,人民教育出版社科学室编审,人教/鄂教版科学教材分册主编;李莹,北京市西城区教育研修学院科学研修员。
引用格式:张军霞, 李莹. “教—学—评”一体化的科学课程设计与实施——以人教/鄂教版《科学》为例[J]. 中小学科学教育, 2024(6): 42-49.
2021年3月发布的《中华人民共和国国民经济和社会发展第十四个五年规划和2035年远景目标纲要》在“建设高质量教育体系”中指出,要深化新时代教育评价改革,建立健全教育评价制度和机制,发展素质教育。2022年4月发布的《义务教育课程方案(2022年版)》(以下简称义教课程方案)在“课程实施”部分就特别强调了“改进教育评价”,指出要全面落实新时代教育评价改革要求,改进结果评价,强化过程评价,探索增值评价,健全综合评价,着力推进评价观念、方式方法改革,提升考试评价质量。在《义务教育科学课程标准(2022年版)》(以下简称科学课标)的课程理念部分也提出了要重视综合评价,促进学生发展。指出要重视正确价值观、必备品格和关键能力的考查;重视“教—学—评”一体化,关注学生在探究和实践过程中的真实表现与思维活动;发挥评价的诊断功能、激励功能和促进作用,关注个体差异,改进学习过程。“教—学—评”一体化是核心素养导向的教学评价理念,强调评价要贯穿教与学的始终,教与学的过程与评价过程融为一体,通过多种评价方式的相互融合与补充,发挥评价促进教与学的作用,使学生得到全面且个性化的成长。从课程教学的角度,可以将“教—学—评”一体化视作以教学行为、学习能力和评价反馈为主要元素的教学模式,在这种教学模式下,可以通过“教”实现“学”,通过“评”能“学会”。因此,“教—学—评”一体化应该成为小学科学教材编写和教学实践的基本原则之一。
一、在小学科学中落实和发展“教—学—评”一体化是基本要求
义教课程方案在“改进教育评价”中要求提升考试评价质量:全面推进基于核心素养的考试评价,强化考试评价与课程标准、教学的一致性,促进“教—学—评”有机衔接。可以理解,义教课程方案中提到的“一致性”,更多地是强调在终结性、高利害考试中,要以课程标准为依据,保证考试命题取向与教学中的学生培养取向一致。科学课标在“评价建议”中要求,以课程目标和学业质量标准为依据,开展过程性评价和学业水平评价。并且说明:学业水平考试的目的主要是检测学生在义务教育阶段结束时的学业成就。可见,科学学业水平考试主要是对初中结束时的要求,在我国的一些地方,小学科学一般不作为毕业考试科目。因此,在小学阶段,应该强化“教—学—评”一体化的过程性评价,以核心素养为导向,设定真实的问题,引导学生开展真实的探究和实践活动,关注学生在探究与实践过程中的真实表现,如科学思维的发展、问题解决能力、科学概念的理解能力、科学态度与责任担当等,促进核心素养目标的达成。
科学课标要求综合评价要充分利用信息技术,提高评价的科学性、专业性和客观性。有很多研究将“教—学—评”一体化置于信息技术的背景下进行探讨,一方面是因为可以运用信息技术手段支持“教—学—评”,另一方面是因为信息技术手段在某些情况下可以取代教材和教师。随着人工智能时代的到来,各学科课程应该更加着重培养人工智能所不具备的人类专属素养。科学课程中的科学结论是可以查阅的科学知识体系,而深刻理解科学核心概念并用于解决问题的策略和复杂的交往策略等科学思维是人工智能难以模拟的。因此,在科学教学中,引导学生掌握科学思维比科学结论更重要。科学学习的过程是主动建构信息,并对信息进行解释和推论的过程,教师需要通过问题设计、任务驱动、思维培养和全过程引导,让学生经历深度的自主、探究、合作的学习过程,培养学生的科学思维和探究实践等能力。因此,在科学教学中,经历学习过程比呈现学习结果更重要。教育要培养具备核心素养的人才,这些人才应该具有正确的价值观、必备品格,因此,科学教育要重视培养学生的家国情怀、意志品格和人文精神。科学技术在不断地进步,小学科学的“教—学—评”一体化要采用的方法和在教学过程中发挥的育人作用也要不断地发展。
二、小学科学课程如何实现“教—学—评”一体化
要在小学科学课堂上真正落实“教—学—评”一体化,就要在课程设计之初做好整体规划,在教材建设过程中做好相应教学资源的积累,引导教师围绕“教—学—评”一体化开展教学设计。
(一)教科书设计怎样支持“教—学—评”一体化
托马斯·库恩(Thomas Kuhn)认为,科学教科书是科学著作中的一类,另外两类主要的科学著作是科学经典著作和科学论文。科学经典著作是建立科学研究和科学知识体系的范式;科学论文是在范式框架内从事常规科学研究,体现了科学家的主要研究成就;而科学教科书是对入门者进行范式训练。作为范式训练的科学教科书,应该包括对已有科学知识体系、思想方法的建构,对科学观念、能力和态度的养成,从而将入门者培养成为具备科学素养的从事科学研究或其他工作的继承者和开拓者。因此,科学教科书的设计,从一开始就要做好整体规划。特别是义务教育阶段的科学教科书,更应该从儿童时期开始逐步引导学生走进科学的大门,做好各方面的进阶规划。为了引导教师在科学教学过程中的进阶教学,实现学生在科学学习过程中的进阶发展,科学教科书应该在观察学生学习过程中的进阶表现方面作出整体规划。
人教/鄂教2022课标版1—6年级科学教材(以下简称人教/鄂教版)在编写的同时,启动了多项教材编写的研究课题,其中一个课题就是研究怎样将科学课标中的学业质量要求体现在科学教科书中,使教科书具有“教—学—评”一体化的功能。经过研究,人教/鄂教版从把握学生已有认知、观察学生探究与实践过程中的行为表现、引导回顾与反思三个方面支持了“教—学—评”一体化。
第一,把握学生已有认知。教科书单元页的问题设计要指向科学核心概念。对于具体的某个年级段的教学单元而言,要指向科学课标中相应年级段的内容要求,针对内容要求设计问题或任务,使学生带着“大问题”“大任务”进入整个单元的学习中。而每一课的课文引入问题,要涵盖整课的探究与实践活动。这样,通过教学开始时学生对单元页问题和课文问题的回答,可以分析学生在相关要求方面的已有认知,以此作为教学的起点进入后续的教学。
第二,观察学生探究与实践过程中的行为表现。“探究与实践”是教科书的核心内容,是为了解决科学问题或任务,按照思维型探究与实践活动环节的逐步推进而展开的教学活动,每一个环节都具有操作性。因此教科书在环节的陈述中,主要通过行为动词来体现活动的建议和要求,使之也成为观察学生学习行为表现的主要提示。
第三,引导回顾与反思。单元回顾有“概念图”“学以致用”和“学习反思”,可用于在单元学习结束时引导学生分析自己的学习情况。“概念图”主要梳理学生能够建构的与单元内容相关的概念结构,其中包括相关的课标内容要求、科学思维与科学方法、跨学科概念等。“学以致用”可以考核学生科学概念的理解水平、科学思维能力和问题解决能力。“学习反思”对照科学课标的学业要求、学业质量标准和学段目标,围绕核心素养的四个方面,引导学生反思自己的学习表现,鼓励学生提出新的问题和想法。
(二)教材资源如何服务于“教—学—评”一体化
教材不仅包括教科书,还包括教学参考书、活动手册、教学课件、微课、学具和数字教材等教学资源,因此,教材编写是一个建设立体化教材体系的研发过程。立体化教材通过多样化的表达方式,为教与学提供多种方法和途径,以满足多样化、个性化、实用化的教与学需求,是针对教与学的一套整体解决方案。立体化的教材应该能够适应不同学生的学习需求,体现教学的互动性,为学生提供全面、丰富的学习体验,促进学生的全面发展。因此,立体化的教材应该服务于“教—学—评”一体化。
在人教/鄂教版立体化教材体系中,活动手册是服务于“教—学—评”一体化的主要载体,数字教材中着力体现,教学参考书是总说明书,其他资源加以渗透。
活动手册以《科学活动与评价手册》命名,体现了其引导和记录学生的学习过程,支持形成性、学习性、表现性评价的功能。手册以学历案为基本模式,这是因为学历案是教师在班级教学的背景下,为了便于儿童自主或社会建构经验,围绕某一相对独立的学习单元,对学生学习过程进行专业化预设的方案,是一种学生学习的认知地图,一种指向个人知识管理的学习档案,一种在课堂内外师生、生生、师师交流的互动载体,一种供师生双方保障教学质量的监测依据。手册包括学习目标、学法建议、课堂准备、课堂学习、课后延伸、测一测等基本要素,以便能够在科学课堂上让更多的学生投入真实的学习,实现深入理解科学核心概念、在真实情境中能灵活应用的深度学习。
数字教材是以电子版教材为基础,提供教学中可以应用的情境素材、示范演示、虚拟实验、虚拟探究、图文拓展、交互测评和学科工具等的数字化教学资源。数字教材具有具象化、情境化、可视化、交互化、即时化等特点,可以为学生个性化学习提供直接支撑。具备人工智能的数字教材还可以为教师了解学生学习情况、及时调整教学策略提供直接依据,极大地增强了教与学的反馈机制。
教学参考书解读教材意图,设计教学目标和评价量表,预设教学方案和评价方法,提供参考资料,从整体上为“教—学—评”一体化提供支持。教学课件和微课等注重设计互动的学习任务,使用多样的评价工具,使探究与实践的每一个环节都包含评价元素,帮助教师实时了解学生的学习状态,适时调整教学策略。
(三)教学设计应围绕“教—学—评”一体化
“教—学—评”一体化是目标导向的逆向教学设计。逆向设计的单元整体教学以终为始,以学习结果为目标;坚持评价可视,设计与学情相符合的评价标准。因此,科学教学设计要以终为始,在教学设计之初就要根据教材内容找到相关的课程标准中的内容要求,并且在理解相应学业要求、学段目标和学业评价标准的基础上,设计行为可测的教学目标,制订评价量表,作为驱动教学过程、诊断学生发展、调整教学活动的工具。也可以为学生设计学习目标,使学生在学习之初明确目标,调动自己的元认知,增强学习的主动性。
在教学设计阶段,要将评价活动作为教学过程的一部分,整体考虑教师的教学行为、学生的学习能力和评价反馈的方法,使评价成为教学改进的驱动力。因此,在确定“教—学—评”目标后,需要明确:达成这些目标的证据是什么?哪些行为表现可以体现这些目标的达成?
我国的科学教材均以单元作为教材的结构形式。人教/鄂教版的单元有两大类——以科学问题引领的探究类和以技术与工程任务引领的实践类。可以说两类单元的问题或任务都具有任务驱动的功能。因此,在教学设计时,要厘清教学发展路径,理顺教学过程中的学习活动,明确学习活动可以达成的教学评目标。可以通过问题导向,厘清由大问题分解为小问题,最终解决大问题的问题链/问题群,绘出单元各课相关概念关系图;或通过项目导向,厘清逐步解决技术与工程任务的过程链/过程群。接着,可以细化每一课的教学流程,从而更准确地知道,在单元教学过程中,在哪些学习活动中观察学生的哪些行为表现,获得目标达成的证据。
教学中,教师应根据课前设置的目标、行为表现的评价依据等收集和处理评价信息,使“教”和“评”能够保持高度一致。可以鼓励学生参与制订评价规则,师生通过倾听、对话、观察等方法收集评价信息;教师要对学生达成的学习目标给予肯定、对于存在不足的地方给予补充,教师也可以适当调整自己的教学,使教学更符合学情的需要。教学反馈是教师引导学生梳理自己的思维、表达自己的想法,策略性培养和发展学生观点的主要教学手段,也是一种即时开展的课堂评价手段。为了加强教学反馈的引导性,教师可以观察学生在课堂上的提问、应答、操作、研讨、态度等的表现情况,通过接受学生的想法、扩展学生的想法、探明学生的想法等方法随时给予反馈。在班级教学中,通过获得平行班级的学生行为发展数据,用以调整后续的教学策略,属于学习性评价。有研究者设计了小学科学学习性评价工具,获得了可信度较高的量化指标,可用于教师分析每节课教学中存在的问题,并调整自己的教学,提高课堂教学实效。
综上,科学教学单元的“教—学—评”一体化实施路径可用图1表示。

三、小学科学“教—学—评”一体化的教学实践
明确了如何在小学科学课程中实现“教—学—评”一体化,就需要在逐个单元教学设计及教学实施中加以落实。本节以人教/鄂教版一年级上册第三单元“家养动物”为例,探讨“教—学—评”一体化的教学实践。
(一)以终为始,把握教学评目标
单元教学设计时,首先要把握的就是单元教学目标。教师可以通过阅读教材,对照课标,找到主要的课标内容要求对应点,再根据教材所处学段的核心素养各方面的学段要求,确定单元教学目标。单元目标确定后,要对照目标列出评价量表,以便在教学中能够根据评价量表观察和分析学生的行为表现。在将单元教学目标与评价量表相对应时,教师可以体会到单元教学目标的表达必然是可评可测的,体现学习内容、学习条件和行为表现的,而不是无法进行评价的空泛表达。因此单元教学目标也是单元教学的评价标准。
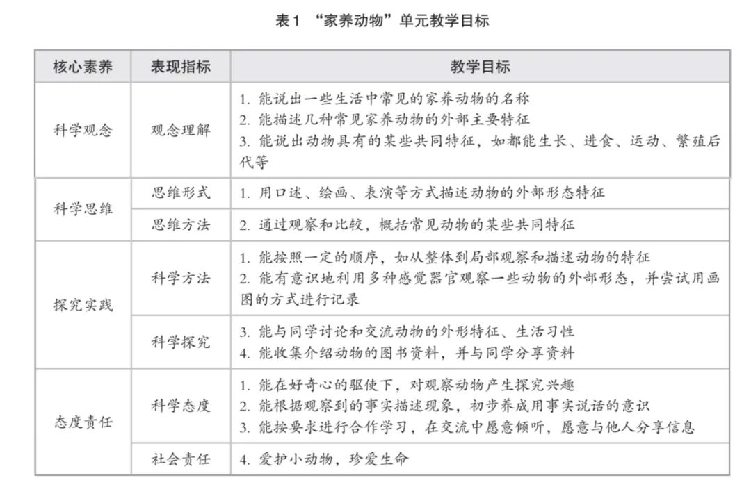
“家养动物”单元主要对应的课标内容是第五个核心概念“生命系统的构成层次”下的1—2年级内容要求“说出生活中常见动物的名称及特征,说出动物的某些共同特征(如都会运动)”。相关学业要求是:认识周边常见的动物,并简单描述其外部主要特征;能概括动物的某些共同特征;通过观察,对常见的动物的外在特征产生探究的兴趣。再考虑1—2年级核心素养各方面的学段目标和学业质量要求,对应核心素养各方面的表现指标,可以形成如下的单元教学目标(见表1)。

根据单元教学目标可以制订行为表现三级水平评价量表。表2为科学思维教学目标下的评价量表。
为使学生在单元学习之初知道要学什么,学到什么程度,在教学中能够开展自主学习,也为了使学生在单元学习后回顾自己的学习情况,教师可以制订学生可以理解的学习目标。由于一年级学生年纪较小,不易理解学习目标,可以针对核心素养的四个方面表现设计一些反思性问题。
(二)评价先行,预设目标达成的证据
制订了教学评的目标后,接下来要思考在单元教学中可以观察到哪些表明达成这些目标的证据。
“家养动物”单元有“金鱼”“猫和兔”“更多的家养动物”三课。三课的探究与实践活动已经围绕教学目标和达成证据预设了基本的教学发展路径,并且每个环节通过行为动词显性地表达出教学中可以观察的学生行为表现,教师可以将这些作为教学中要观察的行为表现证据。例如,“观察金鱼,画一画它的样子。”其中的“观察”和“画一画”,就是行为动词,教学中可以让学生用语言和图画表达。一年级学生处于幼小衔接的学习阶段,还可以让学生“演一演”金鱼,用身体动作进行模仿。在教学中对照评价量表,可以评价学生的表现水平。例如,在科学思维的发展水平方面,如果学生能用口述、绘画、表演等多种方式描述动物的外部形态特征,就属于优秀水平;如果学生能用口述、绘画等方式,但不能很好地用表演等其他方式描述动物的外部形态特征,就属于良好水平;如果学生只能口头描述动物的外部形态特征,就属于合格水平(见表2)。

在三课教学中,学生在观察和描述金鱼、其他的鱼、猫、兔和更多的家养动物的外部特征、行为和生活习性等,在归纳动物的共同特征时,他们观察的细致程度、语言的准确丰富程度、与同学的合作表现、手册的记录情况等,都可以作为评价的证据,教师可以依据评价量表把握学生核心素养各方面的发展水平,并在教学中给予恰当的反馈。
(三)任务驱动,厘清教学发展路径
单元教学前,可以根据当地教学条件和学生的理解水平,通过单元各课的问题链、相关概念图甚至教学流程图,厘清教学发展路径。同时,为各课教学设置真实的问题情境,准备真实充足的探究与实践材料,从单元开始到各课学习,都使学生具有高度的学习兴趣和动机投入学习之中,确保在教学活动中可以观察到学生达成教学目标的发展证据,实现评价促学促教的功能。“家养动物”单元,根据问题链、探究与实验链、概念发展链,可以形成一组具有相互关系的教学发展路径。在这组路径中,探究与实践活动同时也是评价活动,提出的问题和通过活动获得的概念发展都与教学评的目标相关。
用流程图体现一节课教学评的过程,可以提示教师在每个环节观察学生的哪些行为表现,由此可以更好地与教学目标以及评价量表相对应。图2展示的是“金鱼”一课的教学评流程。

(四)教评同步,分析行为发展数据
教评同步的教学策略,体现了全样本、全过程的素养导向的评价理念。“家养动物”单元主要通过倾听、对话、观察等方法实时收集学生行为表现的信息,通过适当的反馈来调节教学;同时,也通过比较平行班学生的行为表现数据,分析和调整教师的教学。
例如,“金鱼”一课,在最后的“进一步学习有序观察”环节,让学生按照一定顺序观察教材中画有各种动物的图片,尽快找出有多少种动物。有学生提出按照“大—中—小”的顺序观察,教师首先“接受学生的想法”,让学生按照自己的方法进行尝试,学生发现这样的方法找出的动物还有遗漏,于是教师再“扩展学生的想法”:“同学们还提出了哪些其他方法,你能再尝试其他方法吗?”“能同时运用这几种方法吗?”于是,学生再进一步体会从左到右、从上到下、从整体到局部的观察方法,体验有序观察的重要作用。
又如“猫和兔”一课,对比两个平行班的情况发现,在比较猫和兔的环节,如果先问学生它们有哪些不同点,再找相同点,学生的发言数量并不多;而先问学生它们有哪些相同点,再找不同点,学生的发言数量明显上升。说明在比较猫和兔的相同点时,学生观察会更细致,有助于找到它们的不同点。于是,在后续班级的教学中,这一环节都是从找相同点入手,提高了学生的发言率。
小学科学“教—学—评”一体化以科学课程标准为依据,以核心素养为导向,落实在教学中,体现为以既定的教学目标为评价标准。由于“教—学—评”一体化是为了保证教学适合学生的发展、促进学生的发展,因此,不能完全拘泥于既定的标准,要根据学生的发展水平灵活调整教学目标,使小学科学教育为培养具有科学素养的公民、具有创新能力的劳动者,为培养拔尖创新人才奠定坚实的基础。
向上滑动阅览参考文献
[1] 中华人民共和国教育部. 义务教育科学课程标准(2022年版)[S]. 北京: 北京师范大学出版社, 2022.
[2] 王建华, 朱凯. 基于数字技术的数学教学评一体化探索[J]. 中小学数字化教学, 2024(6): 55-59.
[3] 孙众. 生成式人工智能对课堂教学的变革影响[J]. 中小学数字化教学, 2024(8): 5-8.
[4] 李广良. 科学革命与科学教科书[J]. 出版科学, 2018(4): 127-128.
[5] 黄荣怀, 郭芳. 立体化教材的设计与开发[J]. 现代教育技术, 2008(10): 105-109.
[6] 尤小平, 崔允漷, 等. 学历案与深度学习[M]. 上海: 华东师范大学出版社, 2017: 序言.
[7] 吴佩莲. 逆向设计单元整体教学落实美术教学评一体化: 以书籍装帧设计为例[J]. 美术教育研究, 2024(13): 164-167.
[8] 张军霞, 丁朝蓬. 小学科学课堂教学行为的研究与分析: 以16节公开课为例[J]. 课程·教材·教法, 2014(6): 72-78.
[9] 金晓婉, 金娜, 洪晔. 小学科学学习性评价的设计与应用研究: 基于人教/鄂教版小学科学教材[J]. 中小学教材教学, 2020(3): 10-14.
